
导读:
生物制造中的微流控技术可以精确控制水凝胶的形状和尺寸,但在制造具有微观空间异质性的水凝胶方面仍存在局限性。近期,有研究人员提出了一种基于扩散的新型微流控平台,通过两步法实现了形状可控且具有刚度梯度的水凝胶的制备。该技术可用于组织工程中模拟天然组织的形状-功能关系,并研究细胞对刚度异质性的反应。相关研究以“Droplet-based microfluidics for engineering shape-controlled hydrogels with stiffness gradient”为题目,发表在期刊《Biofabrication》上。
本文要点:
1、提出了一种新的“扩散驱动微流控”技术,可以在微流控平台上制造出具有可控形状和尺寸的水凝胶,同时在水凝胶内部形成径向刚度梯度和中空结构。
2、通过调节小分子(如过硫酸钠)的扩散速率,可以精细调控水凝胶的微观结构,包括刚度梯度的强度和范围,以及中空结构的壁厚。
3、将间充质干细胞和乳腺癌细胞封装在这些水凝胶中,发现细胞能够对刚度梯度产生响应,表现出不同的形态学特征和聚集行为。
4、该技术为模拟生物组织的形状-功能关系提供了一种新的工具,有助于深入探究微观结构对细胞行为的影响,为组织工程和癌症研究提供新的研究平台。
在生物制造中,使用液滴微流控技术具有以下优势:
1、高通量生产:液滴微流控技术能够同时生成大量形状和尺寸一致的水凝胶,提升了生产效率。
2、精确控制:该技术能够对水凝胶的物理架构进行精确调节,包括形状、尺寸和内部结构,从而满足特定的应用需求。
3、微观空间异质性:液滴微流控技术能够实现小分子的扩散,进而在水凝胶中形成微观空间异质性(如刚度梯度),这对于模拟天然组织的结构和功能至关重要。
4、可重复性和一致性:由于液滴的形成和固化过程在微流控系统中受到严格控制,因此可以实现高度一致性和可重复性的结果。
5、多功能性:该技术可以与光固化等其他方法结合使用,适用于多种生物材料,扩展了其应用范围。
6、减少材料浪费:微流控技术通常使用较小的反应体积,从而减少了材料的浪费,提高了资源的利用效率。
7、适应性强:液滴微流控技术可以灵活调整实验条件,以适应不同的生物制造需求和研究目标。
水凝胶中的刚度梯度对细胞行为的影响主要体现在以下几个方面:
1、细胞迁移:刚度梯度可以影响细胞的迁移能力,细胞通常会沿着刚度增加的方向迁移,这种现象被称为“机械趋化”。
2、细胞形态:细胞在不同刚度环境中的形态会有所变化。较硬的区域可能促使细胞变得更加扁平,而较软的区域则可能导致细胞保持更圆的形态。
3、细胞增殖:刚度梯度能够影响细胞的增殖速率。在某些情况下,细胞在适中的刚度下增殖更快,而在极软或极硬的环境中增殖可能受到抑制。
4、细胞分化:不同的刚度环境可以诱导细胞向特定的细胞类型分化。例如,间充质干细胞在较硬的基质上更容易分化为骨细胞,而在较软的基质上则可能分化为脂肪细胞。
5、细胞信号传导:刚度梯度可以通过影响细胞内的机械信号传导途径,改变细胞的生理反应和基因表达。
6、肿瘤细胞行为:在肿瘤微环境中,刚度梯度可能会影响肿瘤细胞的聚集、侵袭和转移能力,进而影响肿瘤的发展和预后。

图1.基于扩散的微流控网络示意图及其工作原理。

图2.基于扩散的微流控平台使小分子扩散到水凝胶前体中。

图3.通过基于扩散的微流体技术制备的水凝胶丝横截面的力学特性。

图4.SPS在外相和物理交联水凝胶之间的液凝胶界面上的扩散动力学。

图5.分散相组成对中空水凝胶横截面结构的影响。

图6.含径向刚度梯度的中空水凝胶中的MSC行为。

图7.含径向刚度梯度的非中空水凝胶中的MSC行为。

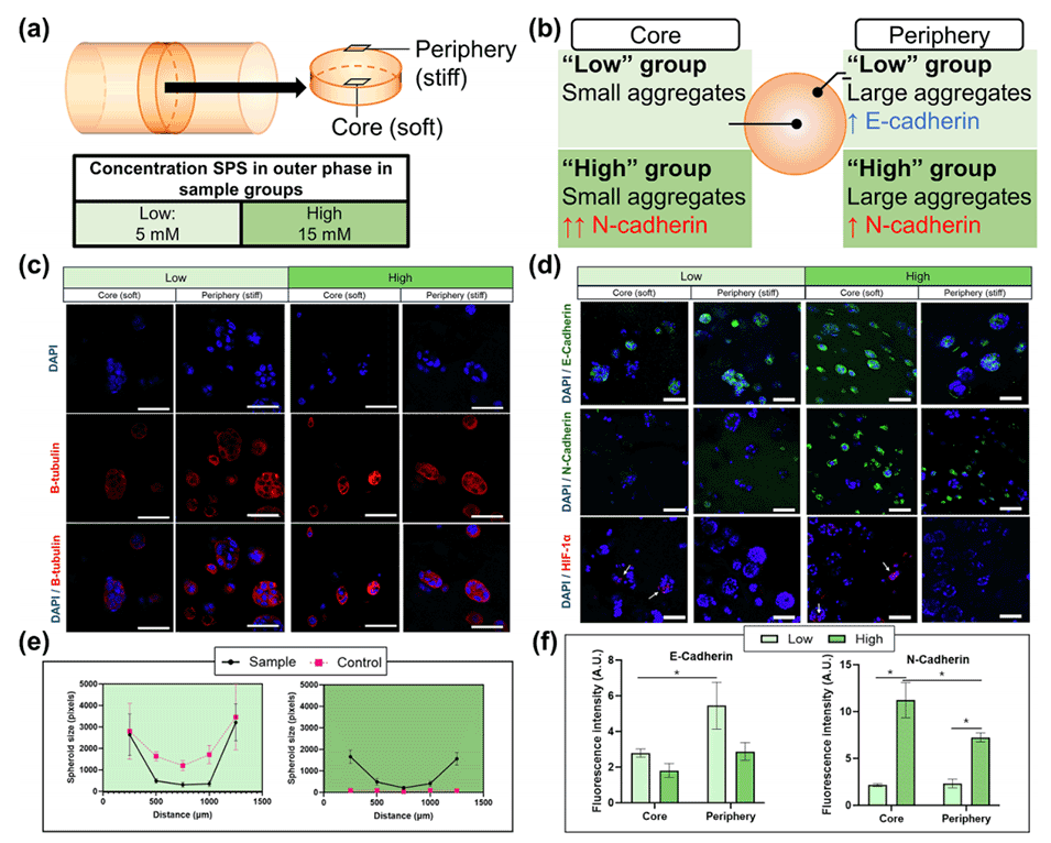
图8.MCF-7细胞在含有径向刚度梯度的非中空水凝胶中的行为。
原文链接:https://doi.org/10.1088/1758-5090/ad6d8e






