人类脂肪来源的干细胞(hASCs)在组织工程、再生医学和细胞治疗中具有重要价值。目前,干细胞被广泛用于治疗多种疾病,如白血病、心肌梗死、糖尿病、自身免疫疾病和血液疾病。为了有效保持干细胞的特性并避免在冷冻保存过程中造成代谢损伤,使用安全的细胞储存方法至关重要。
现行的细胞冷冻保存方法常使用DMSO作为冷冻保护剂,这是一种小分子两亲分子,能够迅速穿透细胞膜,在冷冻/解冻过程中保护细胞免受不可逆损伤。然而,DMSO对细胞并非完全无毒,其在37℃时对细胞具有毒性,因此必须经过彻底的清洗过程以确保该物质从细胞中完全清除。此外,DMSO还可能引起线粒体功能异常、抑制细胞增殖,并可能对hASCs的移植效果产生负面影响。因此,寻找一种安全、环保的DMSO替代品,对于推动干细胞技术的可持续发展具有重大意义。

近期,由研究人员提出了一种基于微流控技术的创新方法,使用天然无害的海藻糖作为冷冻保护剂,通过机械穿孔技术实现其高效细胞内传递,为hASCs提供了一种无DMSO的冷冻保存方案。相关研究以“Engineering a Microfluidic Platform to Cryopreserve Stem Cells: A DMSO-Free Sustainable Approach”为题目发表于期刊《Advanced Healthcare Materials》。
本文要点:
1、本研究设计了一种基于微流控芯片的创新方法,利用机械穿孔技术将不易渗透的细胞冷冻保护剂海藻糖递送到人脂肪来源干细胞(hASCs)内部。
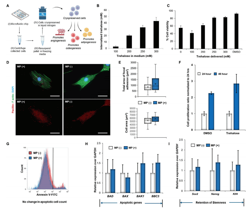
2、优化了海藻糖的内外浓度,使得冷冻后hASCs的活力、增殖、干性维持、血管生成因子分泌和多向分化潜能都得到良好保留,与传统DMSO冷冻相当。
3、转录组测序分析表明,细胞通过芯片处理后,基因表达谱的变化非常有限,证明了该方法的细胞兼容性。
4、总之,微流控芯片技术为hASCs的无DMSO冷冻保存提供了一种安全、环保的替代方案,具有广泛应用前景。
使用海藻糖作为冷冻保护剂与传统的DMSO相比具有以下优势:
1、非细胞毒性:海藻糖是一种天然的二糖,对细胞无毒性,不需要在解冻后去除,而DMSO在37℃时对细胞具有毒性,并需要严格的清洗步骤以从细胞中完全去除。
2、环境友好:DMSO的生产和污染可能对环境产生不利影响,例如影响水生生物和抑制土壤中甲烷的微生物氧化。相比之下,海藻糖对环境的影响较小,是一种更可持续的替代品。
3、保持细胞功能:研究表明,使用海藻糖进行冷冻保存的细胞在解冻后能更好地保持其干细胞特性和功能,包括增殖能力、干性维持和分化潜能。
4、减少细胞损伤:海藻糖通过在细胞内外形成稳定的玻璃态来限制冷冻过程中的分子运动,有助于保护蛋白质结构和稳定磷脂双层,减少细胞在冷冻过程中的损伤。
在微流控技术中,如何平衡细胞传递速率和细胞膜完整性的保护?
1、流速优化:选择一个适中的流速,以确保细胞可以在微通道中平稳移动,避免过快的流速导致剪切力增大,从而保护细胞膜免受损伤。
2、微通道几何设计:设计微通道的尺寸和形状,以减少细胞在流动过程中可能遇到的物理应力,从而降低对细胞膜的损伤风险。
3、细胞悬浮介质调整:在细胞悬浮介质中添加适量的保护剂,如血清或蛋白质,以形成保护层,减少细胞与通道壁之间的直接接触和摩擦。
4、实时过程监控:利用集成的传感器进行实时监控,根据细胞流动状态和细胞活性反馈,动态调整微流控芯片的操作参数。
5、使用生物相容性材料:选择生物相容性材料制造微流控芯片,以减少细胞与芯片材料表面的相互作用,保护细胞膜的完整性。

图1.微流控芯片用于基于海藻糖的细胞冷冻保存,以替代传统的基于DMSO的方法。

图2.微流控芯片可以在hASCs中产生瞬时孔,以促进小分子内化。

图3.使用高通量RNA-seq对hASCs进行转录组学分析,证明了微流控芯片在冷冻保存应用中的可行性。

图4.通过使用开发的微流控芯片递送海藻糖,可以有效地冷冻hASCs。

图5.微流控芯片介导的冷冻保存保留了hASCs的生物学功能(如血管生成和成骨)及其分泌特征。
原文链接:
https://doi.org/10.1002/adhm.202401264
Previous: 微流控器官芯片中生物分子的无试剂共价固定
Next: 液滴微流控技术制备形状可控的刚度梯度水凝胶






