

导读:
肌腱损伤是骨科常见病症,通常会导致局部功能障碍和生活质量下降。由于肌腱组织代谢活性低且损伤部位存在炎症微环境,其愈合过程往往不会太理想。近期,西北大学范代娣教授、雷桓副教授、屈琳琳副教授等人开发了一种基于壳聚糖-胶原-单宁酸(CCTA)的超分子自组装微球。该微球利用微流控技术制备,兼具优异的抗氧化与抗炎能力,能有效调控损伤部位的炎症微环境,在大鼠模型中显著促进了肌腱的再生与功能恢复。相关研究以“Tendon injury repair strategy driven by supramolecular hydrogen bonding and dynamic covalent bond self-assembly microspheres”为题目,发表在期刊《Chemical Engineering Journal》上。
本文要点:
1、本研究采用微流控技术制备了壳聚糖-胶原-单宁酸(CCTA)超分子自组装微球,通过氢键和动态席夫碱共价键实现交联。分子动力学模拟、XRD、FTIR、XPS等分析证实了其自组装机制。
2、CCTA微球以生物活性成分直接自组装,避免了外源性载体潜在毒性,兼具高生物相容性、抗氧化和抗炎性能。
3、在大鼠肌腱损伤模型中,CCTA显著提升肌腱力学强度、减轻氧化应激与炎症,并促进细胞外基质重塑与肌腱再生。
4、RNA测序揭示了其通过调控关键基因与信号通路促进愈合的潜在机制。该多功能平台为肌腱损伤治疗提供了新策略。




Scheme1:CCTA微球制备与应用示意图。A)采用微流控技术制备CCTA微球,壳聚糖、CF1552与单宁酸通过氢键发生交联与组装;B)将CCTA微球应用于大鼠肌腱断裂模型;C)CCTA微球可有效抑制氧化应激与炎症反应,兼具抗菌性能,同时促进细胞外基质(ECM)重塑。

图1:CCTA的制备及作用示意图

图2:微球的抗氧化性能

图3:微球的生物相容性与抗菌性能

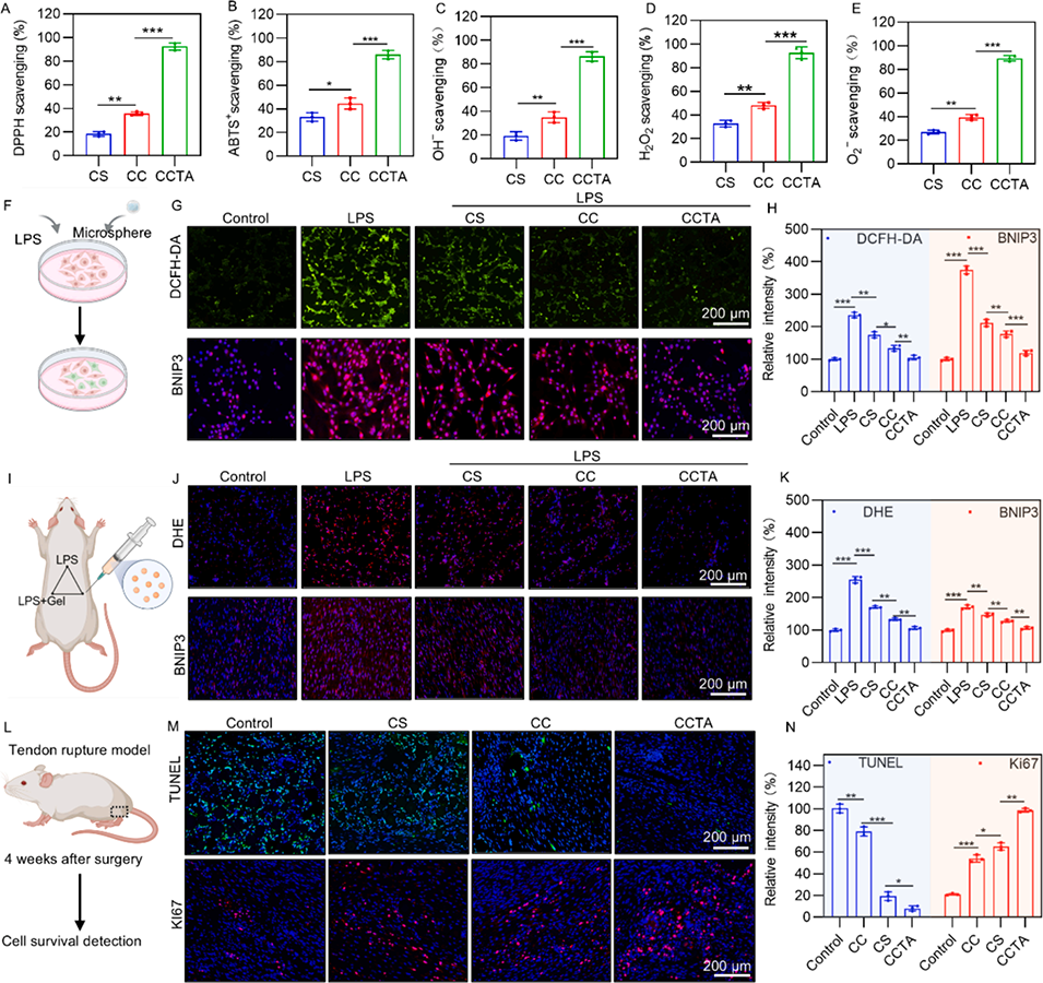
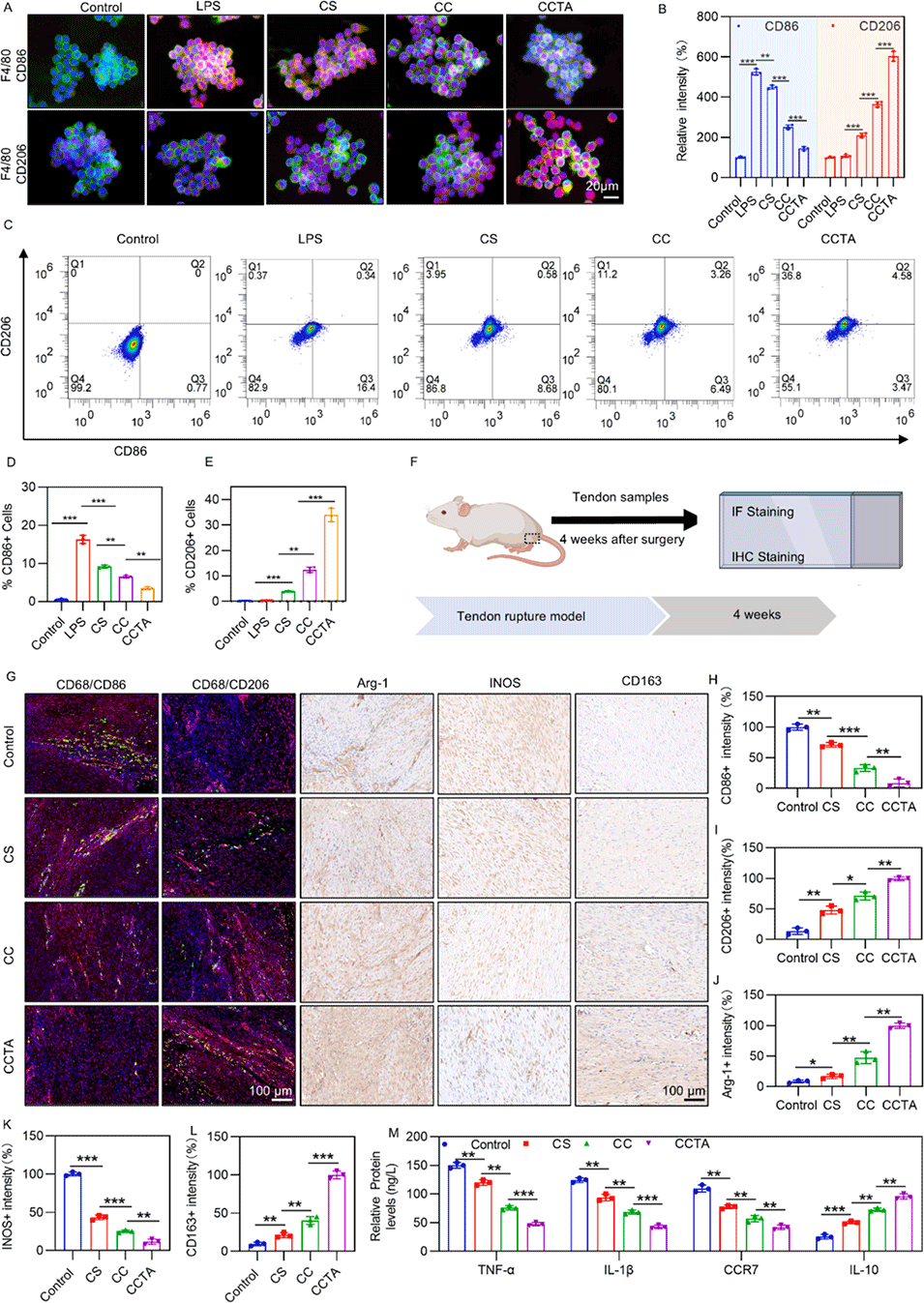
图4:微球的抗炎性能

图5:肌腱修复效果评价
论文链接:https://doi.org/10.1016/j.cej.2025.162726
(本文仅供参考学习及传递微流控研究成果,版权归原作者所有,如侵犯权益,请联系删除)
Previous: 受“特洛伊木马”启发!基于微流控技术构筑时空可控药物递送系统,促进软骨再生






