研究背景:
食源性病原体包括细菌、病毒、寄生虫等微生物,它们可通过食物传播给人类,引起食源性疾病,严重时甚至导致死亡。据世界卫生组织(WHO)估计,全球每年约有6亿例食源性疾病,约有42万人因此而丧生。食源性细菌病原体似乎是感染方面最严重的威胁,因为它们在环境中广泛存在,并具有很强的生存和繁殖能力,例如金黄色葡萄球菌(S. aureus)可以产生直接与宿主相互作用的毒素,引起宿主细胞损伤以及先天和适应性免疫反应。
传统的食源性病原体检测方法,如平板培养鉴定,耗时较长,无法满足快速检测的需求。酶联免疫吸附测定(ELISA)等免疫学方法操作复杂,易出现假阳性和假阴性。PCR和qPCR等核酸检测方法虽逐渐成为金标准,但依赖专业人员和大型仪器,不适合快速简便检测。此外,基于等温扩增和核酸探针的检测方法在特异性和敏感性方面存在不足。
近年来,新型可编程核酸酶的发现为核酸检测领域带来了新的发展机遇。Argonaute作为具有高度特异性和单碱基分辨率的可编程核酸酶,被认为是一种理想的核酸检测工具。结合微流控技术,Argonaute可实现对食源性病原体的快速、准确、高灵敏度检测,有望克服传统检测方法的局限性,提高检测效率和准确性。因此,开发基于Argonaute和微流控技术的食源性病原体检测方法具有重要的科学意义和应用前景。

导读:
近期,天津科技大学马龙教授、天津中医药大学叶盛英等人首次设计了一种由TtAgo(一种在真细菌嗜热栖热菌(Thermus thermophilus)中发现的Argonaute蛋白)驱动的离心微流控芯片反应生物传感器,称为ASAP,用于一锅式超快速、超灵敏地检测病原体金黄色葡萄球菌。相关研究以“Sample-in-answer-out centrifugal microfluidic chip reaction biosensorpowered by Thermus thermophilus Argonaute(TtAgo) for rapid, highly sensitive and multiplexed molecular diagnostics of foodborne bacterial pathogens”为题目,发表在期刊《Chemical Engineering Journal》上。
本文要点:
1、本研究首次设计了一种由TtAgo驱动的离心微流控芯片反应生物传感器,称为ASAP,用于一锅式超快速、超灵敏地检测病原体金黄色葡萄球菌。
2、ASAP通过将样品与自制核酸快速提取试剂混合,注入芯片样品室,经离心作用至反应室,实现一站式核酸检测。
3、该反应室预装有LAMP和TtAgo系统,物种特异性的nuc基因通过LAMP扩增,而TtAgo进行位点特异性切割以输出荧光信号。
4、ASAP检测时间仅需17分钟,检测限(LOD)达到1CFU/mL,能同时检测多达16个样本,该平台还减少了试剂消耗,降低了交叉污染的影响,对食品安全检测具有重要意义。
全文总结/概括:

使用Argonaute进行核酸检测的优势包括:
1、PAM非依赖性:与CRISPR/Cas系统不同,Argonaute的核酸切割活性不依赖于原间隔序列邻近基序(PAM),这增加了检测靶标的灵活性。
2、高特异性和灵敏度:Argonaute能够实现高度特异性的核酸序列识别和单碱基级别的分辨率,提高了检测的准确性和灵敏度。
3、可编程性:Argonaute的活性可以通过设计特定的向导小RNA(gRNA)来调控,使其能够针对不同的核酸序列进行特异性检测。
4、操作简便性:Argonaute的使用简化了实验操作,减少了对专业设备和人员的依赖,有助于实现快速检测。
5、多路复用能力:Argonaute系统理论上可以同时使用多个不同的gRNA,实现对多个靶标序列的同时检测,提高了检测的通量和效率。
ASAP生物传感器在实际应用中相比传统检测方法有哪些潜在的优势?
1、快速性:ASAP能在17分钟内完成从样本到答案的检测过程,相比传统的培养和检测方法大幅缩短了检测时间。
2、高灵敏度:ASAP的检测限达到1CFU/mL,能够检测到极低浓度的病原体,提高了检测的灵敏度。
3、简便操作:ASAP采用一站式检测,减少了复杂的样品处理和操作步骤,便于在不同环境中使用。
4、高通量筛选:ASAP能够同时检测多个样本或多个靶标,提高了检测的通量和效率。
5、减少交叉污染:ASAP的封闭系统设计减少了在检测过程中的交叉污染风险,提高了结果的可靠性。

图1.ASAP的可行性。

图2.采用试管法对LAMP-TtAgo一锅反应进行优化,包括(A)引导DNA的浓度,(B)TtAgo的浓度,(C)Mg2+的浓度,(D)一锅反应的反应温度,(E)一锅反应的反应时间,(F)引物混合物的用量。

图3.拟议ASAP的性能。

图4.ASAP与其他方法对受金黄色葡萄球菌污染的32份随机临床确诊样本(nuc基因)的诊断能力比较。

图5.ASAP用于检测和分析添加了金黄色葡萄球菌的食品和生物样本。

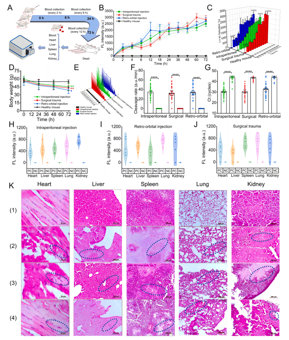
图6.利用拟议的ASAP检测小鼠模型中的金黄色葡萄球菌。
原文链接:https://doi.org/10.1016/j.cej.2024.153434






